开云登录入口-李提香曹赟定被罚停赛两场 广州城致歉将内部追罚
nba

开云登录入口-李提香曹赟定被罚停赛两场 广州城致歉将内部追罚

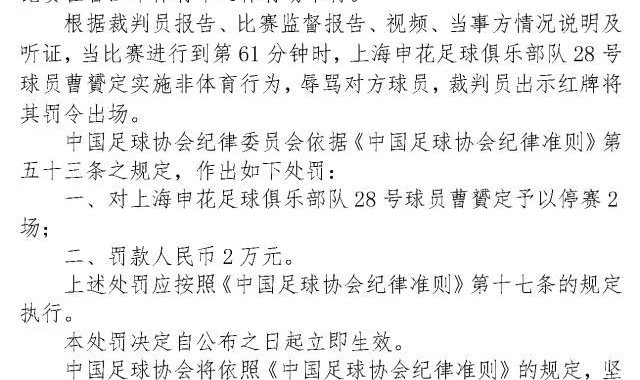
体坛周报全媒体原创 12月16日,中国足协官方公布对广州城球员李提香和上海申花球员曹赟定的处罚决定。李提香和曹赟定因在比赛中实施非体育行为,辱骂对方...

王勤伯:比利时内讧到底是怎么回事?

王勤伯:比利时内讧到底是怎么回事?

体坛周报全媒体记者 王勤伯 要理解“比利时内讧”,首先需要了解比利时足球的传统。 如果没啥大事,“比利时内讧”这个关键词几乎可以出现在每届大赛,只...

开云平台-36岁加冕法国队史射手王!越老越妖的吉鲁值得信赖

开云平台-36岁加冕法国队史射手王!越老越妖的吉鲁值得信赖

体坛周报全媒体特约记者 吴昊宇 法国对决波兰一战上半场结束前不久,吉鲁在禁区内接到姆巴佩的直传球,面对自己昔日的阿森纳队友什琴斯尼推射远角得手,这个...

开云登录入口-浓眉用表现让奇才球迷倒戈,湖人找到前进的新方向

开云登录入口-浓眉用表现让奇才球迷倒戈,湖人找到前进的新方向

体坛周报全媒体记者林克报道 能够在客场的比赛中,让对方的主队球迷倒戈,为自己送上“MVP”的呼喊,这样的情况,只在科比、詹姆斯和库里这样的超级巨星身...

开云-巴黎回信被泄露继续坏姆总人品,姆总自岿然不动

开云-巴黎回信被泄露继续坏姆总人品,姆总自岿然不动

体坛周报全媒体记者梁宏业报道 姆巴佩转会事件目前是一天一个剧情出现,在姆巴佩没有进入去日本的巡回赛名单并且最终未能随全队登机飞往亚洲后,法国蒙特卡洛...

2025全运会辽宁男篮球员名单一览表 张镇麟缺席

2025全运会辽宁男篮球员名单一览表 张镇麟缺席

辽宁队剑指全运三连冠!赵继伟领衔豪华后卫线,韩德君、李晓旭坐镇内线,刘志轩惊喜回归。虽张镇麟缺席,但年轻锋线蓄势待发,杨鸣运筹帷幄直面京疆鲁等劲敌。...

必发交易指数:投资世界里的稳健光线
nba

必发交易指数:投资世界里的稳健光线

小标题1:市场的噪声与真正的机遇当市场传来各种“快速致富”的声音,很多人第一时间选择跟风。新闻里的涨跌、名人的观点、短视频里摇晃的曲线图,一点点侵蚀着...

三节战罢,山西以56- 52领先山东,贾明儒17分3篮板4助攻

三节战罢,山西以56- 52领先山东,贾明儒17分3篮板4助攻

球迷屋08月30日讯,2025-2026赛季CBA季前赛火热进行,山西客场挑战山东。三节比赛,山西反客为主,整体表现不错。三节战罢,山西以56-52领...

迪卡尼奥:意甲球队在欧冠更落后,巴黎皇马巴萨拜仁英超球队领先

迪卡尼奥:意甲球队在欧冠更落后,巴黎皇马巴萨拜仁英超球队领先

9月12日讯 意甲名宿迪卡尼奥担任天空体育嘉宾,他谈到了本赛季的欧冠形势。迪卡尼奥首先表示:“意甲球队在欧冠的形势如何?大家都可以说出自己的观点,但不...

开云体育官网-艾比布拉:继续努力继续进球 做好准备战胜韩国队
nba

开云体育官网-艾比布拉:继续努力继续进球 做好准备战胜韩国队

体坛周报全媒体原创 昨晚,在大连进行的2025亚足联U17亚洲杯预选赛C组第三轮比赛中,中国队6比0大胜不丹队,迎来两连胜。艾比布拉·努尔阿吉在和不...